Supervised by Liam Obuobie

Edited by Hameedah Balogun-Suleiman and Sofia Iregui

Abstract [HB]

This paper reevaluates the current modes of micromobility and proposes a more sustainable method by adapting existing modes and integrating new technology. The existing modes of micromobility provide faster travel in urban cities and help navigate congested roads, and this report considers how the existing methods can be refined to provide optimum safety, comfort for passengers and, most importantly, accessibility for all. This paper also focuses on ways to conserve energy that would be, and are currently, wasted as heat or vibrations through energy recycling and the use of renewable energy. It looks at redesigning existing vehicles, including safety options in the event of an emergency or accidents, to keep both passengers and drivers safe at all times. Overall, it recommends ways to blend more modern technology with existing ones and integrate the new vehicles in developed and developing countries. 

Table of Contents

1. Introduction [HB][SI]
2. Literature Review [SI]
– 2.1 Micromobility [SI]
3. Aims and Objectives [SI]
4. Assessment of Existing Modes of Micromobility [HB][SI]
– 4.1 E-Scooters [HB]
– 4.2 E-Bikes [HB]
– 4.3 E-Cargo Bikes [SI]
– 4.4 E-Rickshaws [SI]
5. Hierarchical Task Analysis [SI][AM]
– 5.1 Parent 1 [SI][AM]
– 5.2 Parent 2 [SI][AM]
– 5.3 Parent 3 [SI]
– – 5.3.1 Section 1 [SI]
– – 5.3.2 Section 2 [SI]
– – 5.3.3 Section 3 [SI]
– – 5.3.4 Section 4 [SI]
– 5.4 Parent 4 [AM][SI]
– 5.5 Parent 5 [SI]
6. User Requirements [AM][HB][SI]
– 6.1 Anthropometry [AM]
– 6.2 Vehicle Performance [HB]
– 6.3 User Experience [AM]
– 6.4 Cost [HB]
– 6.5 Safety [AM]
– 6.6 Limitations and Assumptions [SI]
7. Methodology [SI]
8. Concept Design [SI][AM][HB]
– 8.1 Infrastructure [SI][AM]
– – 8.1.1 App [SI][AM]
– – 8.1.2 Charging Infrastructure [SI]
– – – 8.1.2.1 Rechargeable Battery Type [SI]
– – 8.1.3 Geo-Fencing [SI]
– 8.2 Vehicle Design [AM]
– – 8.2.1 Passenger-Centric [SI]
– – 8.2.2 Cargo-Centric [SI]
– 8.3 Safety Systems [SI]
– – 8.3.1 Emergency Call Systems [SI]
– – 8.3.2 Automatic Emergency Braking [SI]
– 8.4 Other Adaptations [HB][SI]
– – 8.4.1 Regenerative Braking [HB]
– – 8.4.2 Solar Panels [SI]
– – 8.4.3 Piezoelectricity [HB]
9. Optimised Design Solution [HB][SI][AM]
– 9.1 Design Evaluation [HB][SI][AM]
– – 9.1.1 Safety [HB][SI][AM]
– – – 9.1.1.1 Driver [AM][SI]
– – – 9.1.1.2 Passenger [HB]
– – – 9.1.1.3 Pedestrians [HB]
– – 9.1.2 Traffic Management [SI]
– – 9.1.3 Sustainability [SI]
– 9.2 User-Attitude Evaluation [AM]
10. Evaluation [HB][SI]
– 10.1 Conclusion [HB]
– 10.2 Drawbacks [SI]
– 10.3 Improvements [HB][SI]

Acronym Meaning

ABS 

Antilock Braking System

AEB 

Automatic Emergency Braking

AEB-ped 

Automatic Emergency Braking with Pedestrian Detection

eCall 

Emergency Call

LCA 

Life Cycle Assessment

LFB 

Lithium Iron Phosphate

LIB 

Lithium-Ion Battery

HTA 

Hierarchical Task Analysis

MSD 

Musculoskeletal Disorder

NCA 

Nitrogen Cobalt Aluminium

NMC 

Nitrogen Magnesium Cobalt

PID 

Parameter IDs

RULA 

Rapid Upper Limb Assessment

UX 

User Experience

WHO 

World Health Organization

1. Introduction [HB][SI]

In cities globally, micromobility has emerged as a greener alternative to the urban transportation sector. Areas of micromobility, specifically electric vehicles, provide a potential solution to issues of environmental impact and traffic congestion in populated urban areas. Typically, the most commonplace electric vehicles are e-bikes and e-scooters, which account for the first and last mile of user transportation. However, a less well-known type of e-vehicles could potentially propose a solution for the heavy reliance on private vehicles, especially in cities such as New York City and London, which are considered the most condensed cities in their respective countries. The proposed vehicles have the ability to carry out fast deliveries with large storage capacities, as well as provide customers with comfortable rides to desired destinations with additional passengers if desired. E-rickshaws provide flexibility, sustainability and safety to users; if modified to further address user requirements, they could potentially address aspects of transportation that other forms of rental-micromobility do not reach.

2. Literature Review [SI]

2.1 Micromobility [SI]

The purpose of micromobility is to address the issues of private vehicle usage. Literature reviews on the state of knowledge on micromobility functioned as a more general guide to micromobility as a whole and aided in structuring and narrowing our research process. One such literature review [1] served as a resource for providing a detailed review of micromobility as a well as a source of relevant studies. The following studies [2][3] were first referenced by one such literature review on the current state of knowledge of micromobility. Studies on the impacts of noise and vehicle exhaust particle pollution on cyclists were taken into consideration as well, given that cyclists and operators of most e-vehicles are subjected to similar environments during travel. One study on sound and emission exposure in the city of Montreal measured that the average sound levels that cyclists are exposed to exceed the 70db World Health Organization (WHO) guideline for noise [2]. Another found that in Thessaloniki, Greece, cyclists are typically more exposed to black carbon from vehicle exhausts than people inside the car with the windows closed [3]. 

In-depth studies that focus on e-rickshaws are very limited in comparison to other common e-vehicles such as e-scooters, e-bikes or e-cargo bikes, given that usage is limited to tourist purposes in most countries and not avidly used as a method of transportation. E-rickshaws are mostly used in the Global South countries in Asia, Africa, Central America and South America; India is currently the most avid user of these vehicles. E-rickshaw usage is prevalent in areas without adequate public transportation, especially in more rural areas with limited access to urban transport [4]. Most studies are performed in south east Asian countries such as India, Bangladesh and Nepal. One study on rickshaw usage calculated e-rickshaw energy consumption in West Bengal to be significantly lower than that of auto-rickshaws that run on propane, though the low maximum speed of e-rickshaws weakens the comparison and has the potential to worsen traffic congestion [5]. Certain studies surveyed user preferences; one such study conducted in Delhi, India gathered information on the  charging preferences of e-rickshaw drivers, including the preferred time of day and distance to detour for charging [6].

3. Aims and Objectives [SI]

The aim of our research and investigation is to create an e-rickshaw design and rental service from a user-centred perspective that addresses the drawbacks of pre-existing micromobility vehicles to promote more widespread integration. Some of our objectives in accomplishing our aim include:

1. Conducting in-depth research on existing e-vehicle models and their impact on the urban transport system of cities into which they are integrated.

2. Identifying the disadvantages of these systems from a user-centred perspective.

3. Generating solutions to identified disadvantages through design components.

4. Condensing components into an optimal user-centred e-rickshaw vehicle and rental service while referencing ISO 9421-210 throughout the process.

4. Assessment of Existing Modes of Micromobility [HB][SI]

Current modes of micromobility, like e-scooters and e-bikes, have provided alternative options to urban travellers, increasing access to public transport; however, the usage patterns are not yet fully understood, and users tend to rely on these modes as a secondary form of transport rather than a primary one. 

4.1 E-Scooters [HB]

There are concerns associated with the current modes of micromobility, such as injuries related to e-scooter use and their alarming crash risk, especially for users under 12 years of age and older adults. These current modes, albeit a quicker mode of transport than conventional vehicles, pose a threat due to heavy traffic in major cities such as New York and London. Additionally, due to insufficient legal regulation in some cities, helmets are not worn when using these vehicles, increasing the risk of injury. Furthermore, although US states like Oregon provide users with bike lanes, which may prevent the occupation of other vehicle lanes, accident rates are still higher than in states like Texas, which have the least bike-friendly infrastructure in the US [7]. 

4.2 E-Bikes [HB]

E-bikes also pose a higher threat to users than conventional bikes. This is because of riders’ risky riding behaviours, like illegal use of other vehicle lanes and speeding. These e-bikes have a maximum motor-assisted speed of 15.5 mph (25km/h), which can be increased by manual pedalling. Since they are heavier than normal bikes and can achieve higher speeds, controlling them and navigating tight turns becomes challenging; braking distance increases, significantly increasing the risk of accidents [7].

4.3 E-Cargo Bikes [SI]

E-cargo bikes are a form of micromobility that differs from e-bikes and e-scooters as they are meant as an alternative to cargo transportation rather than just user transportation. The most prevalent commercial use for e-cargo bikes include delivery of both high-payload and low-payload products; it is an efficient design due to its bike lane access, lower costs, lower emissions and reduced space requirements. There are various types of e-cargo bikes with a variety of different purposes; one study even referenced a German cargo bike catalogue containing 61 different models [8]. Some broad examples of e-cargo bike models include: the Long John bike, the front-load trike, the heavy-load trike and the delivery bike [9]. One significant drawback found during research is the user dissatisfaction with the limited manoeuvrability and parking for both conventional and electric cargo bikes, as well as their obstruction of bike lanes for other cyclists due to their large structure [10].

4.4 E-Rickshaws [SI]

E-rickshaws, also known as electric tuk-tuks, are three-wheeled battery-driven compact vehicles, with one wheel in the front for steering and two in the rear to support the cargo capacity. The front of the vehicle typically only holds the driver, and many models have a curved roof to cover the passengers and sometimes the driver as well. Seating is in the style of long, cushioned benches to maximise space in the rear, with sometimes two benches placed across from each other to accommodate more passengers. Most e-rickshaws use motorcycle-style handlebars for steering and have no side doors, leaving them exposed and open-air. While designs are typically suited to passengers, there are still a wide variety of designs for cargo-centred e-rickshaws: some are modelled after a mini pickup truck, with a large bed behind the driver’s seat; others are equipped with a spacious, enclosed cargo unit in the back. 

One of the most major drawbacks of existing e-rickshaws are the postural problems and musculoskeletal disorder risks suffered by drivers due to the restrictive and unadaptive seating. Backrests are often underutilised, resulting in a hunched back posture that is sustained for several hours. One Rapid Upper Limb Assessment (RULA) evaluating the ergonomic risk of e-rickshaw driving postures outputted a score of 7, meaning there is a high risk of MSD in regards to this posture. Furthermore, the limited leg space also strains the lower half of the body, and a similar RULA assessment also found a high risk of MSD [11]. These results warrant drastic design changes for the sake of driver safety.

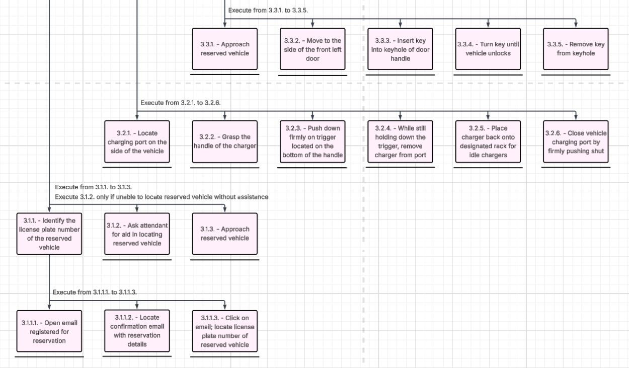
5. Hierarchical Task Analysis [SI][AM]

ScienceDirect defines Hierarchical Task Analysis (HTA) as a method to break down an activity into a hierarchy of main tasks and sub-tasks to create a clear description of the workflow. It helps visualise and organise a series of tasks into the order of which they are to be executed, simplifying the design of complex systems. In terms of redesigning e-rickshaws to be user-centric and integratable into other countries, we crafted a HTA in order to simulate the actions a user would take while interacting with the e-rickshaw, from the decision to reserve a vehicle for use to the return of said vehicle at the end of their travel [12]. 

5.1 Parent 1 [SI][AM]

5.2 Parent 2 [SI][AM]

5.3 Parent 3 [SI]

5.3.1 Section 1 [SI]

5.3.2 Section 2 [SI]

5.3.3 Section 3 [SI]

5.3.4 Section 4 [SI]

5.4 Parent 4 [AM][SI]

5.5 Parent 5 [SI]

6. User Requirements [AM][HB][SI]

User requirements are the specific expectations that a customer has toward a product or a company. User requirements are salient in the engineering industry as it helps the company understand how to support their clients, strengthening the bond between society and the engineering industry. By doing this, it shows that the company is open for suggestions, criticism, praise and queries of the product. This can be done through third party statistics and digital surveys while protecting the identity of the client under the Data Protection Act, specifying to the company on where their engineering team needs to work, achieving the quintessential client-company relationship. 

6.1 Anthropometry [AM]

Anthropometry is the study of the physical measurements of a person and is vital in any engineering design centred around humans as it captures physical variation. Anthropometry is important as it is the physical measurements of a person, whether they are doing a task that requires constant movement (dynamic anthropometry) or one that requires them to be stationary (static anthropometry) [13]. Understanding the anthropometry of potential users, as well as the type of stress that the user will be sustaining while using the product, grants engineers a niche design to follow while creating the vehicle. Additionally, the design will be able to create a sense of comfort, safety and accessibility for users regardless of their physical characteristics, gender, disabilities and more.

6.2 Vehicle Performance [HB]

The maximum speed for this vehicle should not exceed 25 mph (40 kmh) when it is empty, 16 mph (26 kmh) if it is fully loaded on inclines or bumpy roads and 24 mph (38 kmh) on flat surfaces to prevent tipping, instability and accidents. Due to its superior manoeuvrability, this three-wheeled vehicle can achieve tight turns and navigate the crowded urban cities. Its tilting mechanism allows the vehicle to lean into corners, which increases stability and reduces the risk of rollover at high speeds. 

6.3 User Experience [AM]

“User experience, often shortened to UX, refers to the overall experience a customer or user has when interacting with a product, system or service. UX takes all the user’s feelings about the product or service, including ease of use, accessibility, visual design, functions of the user interface and the emotional impact of using the product to then make an assessment.” [14] User experience is interdependent with user requirements as it relies on the client’s impression of the product. 

6.4 Cost [HB]

The current cost of e-rickshaws in 2026 varies from £815 ($1,080) to £3,660 ($2,430) with monthly maintenance costs of up to £20 ($18) per month. Most of these e-rickshaws contain lithium-ion batteries that need to be replaced every 5 years, which costs about £325–£975 ($430–$1,300). However, it has high upfront costs but lower electricity bills and no labour costs for maintenance. This vehicle’s regenerative braking provides extra range, which could equate to roughly 12 additional rides per day, potentially increasing profits by 48% in countries like India. Regenerative braking also reduces maintenance costs, as it can extend battery life by an estimated 10–15% when paired with PIDs (Parameter IDs) used in vehicle control systems. Here, the PIDs will improve the efficiency of regenerative braking [15]. It’s difficult to gauge the pricing for an e-rickshaw rental service, but it is crucial to evaluate the total production and maintenance cost of the e-rickshaw design, while also considering user income and point-of-view in regards to rental services and transportation costs.

6.5 Safety [AM]

E-rickshaws are considerably less structurally sound than typical cars, so in the case of a collision the e-rickshaw will be more at risk for damage. In the event of a collision, the user must be able to execute the emergency protocol fully established in the HTA. As stated in the emergency protocol, location will be sent to the company and direct contact will be made with the police by pressing the emergency button, establishing precautions for not only the e-rickshaw passengers but also for the safety of other pedestrians and drivers in the scenario. Some injury-prevention strategies include seatbelts for the driver and all passengers, appropriate seating for children and crash-prevention technology to reduce the chances of an accident.

6.6 Limitations and Assumptions [SI]

One of the primary limitations in our evaluation of user requirements is that our knowledge on user demographics and preferences is lacking. Given that use is minimal in places like North America and Europe, it is difficult to account for anthropometrics involved in e-rickshaw use as well as user attitude towards expenses in those regions. Additionally, user preferences are either unaccounted for or based on surveys conducted in completely different urban environments, so several assumptions in regard to comfort and accommodation were made in lieu of accurate collected data.

7. Methodology [SI]

Figure 1: Diagram of the user-centred design process as detailed by ISO 9421-210 standard [13].

In order to produce a user-centred design, the ISO 9421-210 must be considered throughout the process [13]. The steps involved in the design production and evaluation process are depicted in Figure 1, which additionally demonstrates how the process must often be repeated countless times to achieve a solution that properly meets the specified user requirements.

1. Plan the human-centred design process

In order to plan the process, we first had to evaluate the pre-existing designs of e-rickshaws in terms of their advantages and areas of improvement in terms of user experience. Doing so allowed us to conceptualise the foundation of our redesign while also highlighting the drawbacks of present designs to be resolved. In addition, understanding other forms of micromobility and identifying the issues involved with different e-vehicles could influence the conceptual design in terms of creating an alternative to private-vehicle use and other forms of micromobility in certain contexts.

2. Understand the context of use

The purpose of this research was to create a version of an e-rickshaw that could resolve issues in cities where use is not as prevalent. It is reasonable to think that the cities that would potentially benefit the most from e-rickshaw integration would be those with condensed populations and traffic congestion. In addition, the typically heavy traffic could reduce operational issues, given that e-rickshaws have low maximum speeds that need to be accommodated to preserve safety on the road. 

Another area for consideration is that the context in which the e-rickshaws are being used is in a rental access scenario, where the user is only operating the vehicle for a limited period of time. This eliminates certain drawbacks to personally owning e-rickshaws such as parking accommodations, consistent recharging and maintenance costs. But at the same time, the context brings up a few areas requiring attention, such as the operation qualifications, the distance between charging stations, the amount of time allotted for use and certain parts of the vehicle design itself. These aspects in particular must be considered while designing the optimal e-rickshaw and supporting infrastructure.

3. Specify user requirements

To create a user-centred version of an e-rickshaw rental service, it is vital to recognise the user’s interests to promote satisfaction with the final product. The purpose of the User Requirements section is to create an outline of the most important features that the design must include from a user’s perspective, as well as finding a balance between user needs and feasibility when it comes to integrating a new form of transportation into an urban environment. In addition, by applying the user requirements to previous designs, the main areas for improvement could be identified. 

4. Produce design to meet user requirements

After specifying the user requirements, a concept design that applies those user needs can be developed. The design should address as many of the requirements as possible using innovative solutions to pre-existing issues. The information gained from the assessment of pre-existing e-rickshaws served as the foundation to the new design, while the user requirements were a set of guidelines that the design needed to adhere to in order to properly meet expectations. 

5. Evaluate design against requirements

The evaluation aspect of our design process is limited, given that we are unable to conduct our own studies in relation to the produced design. However, we incorporated to the best of our ability the preferences found in past studies of e-rickshaws or other topics that overlap with the process of the e-rickshaw rental service; one example being rental app interface, where we adjusted the process accordingly to satisfy user interests as much as possible.

8. Concept Design [SI][AM][HB]

8.1 Infrastructure [SI][AM]

8.1.1 App [SI][AM]

The purpose of the reservation app is to allow for users to shorten the booking process and eliminate interferences by reserving a specific vehicle ahead of time. This prevents the potential for all nearby vehicles to be unavailable for use. While booking a reservation, the app will ask for the purpose of the vehicle: storage or travel. This gives the company more than enough time to select the vehicle and ensure that it is up to par with any specific instructions that the client may have. In addition, the app does have accessibility shortcuts, providing support to any clients who do have disabilities such as being deaf, mute or even blind. This prevents any difficulties while booking the reservation, ensuring the comfort and safety of the client throughout the process. Furthermore, the app should be capable of supporting linguistic needs and preferences through page translations in a variety of different languages. For the instructional video on operating an e-rickshaw, both captions and audio would be translated to encompass learning preferences and needs as well. 

8.1.2 Charging Infrastructure [SI]

Charging infrastructure is one of the most important parts of an e-vehicle rental service. There is little existing data on user preference in regards to e-rickshaw charging stations, but one study in Delhi, India found that on average drivers were willing to detour 0.65 kms to charge their vehicles [6]. In regards to this data, an optimal placement for charging stations would ideally be around 0.6 kms from a user’s original position and final destination, creating about a 1.2 km distance between charging stations. Given that the main purpose of an e-rickshaw is to accommodate passenger and cargo demands that other forms do not adequately account for, too far of a distance from the target location would reduce the advantages of using an e-rickshaw over a private vehicle. Incorporation of charging stations to this degree is likely unfeasible in certain city infrastructures, which is why it is only intended as an ideal placement. More data on the capabilities of certain cities to support e-vehicle charging infrastructure is needed to determine the placement of charging stations. 

In areas with more traffic, such as shopping centres or transportation centres, e-rickshaw stations would require both greater proximity and more individual charging spaces to accommodate a higher influx of vehicles. Given that e-rickshaws are consistently compact in comparison to cars, they do not require large slots to accommodate different vehicle models. Charging stations would be modelled after parking lots with narrow individual lots, each equipped with a charging station so that the e-rickshaw is recharging its batteries whenever it is not in use.

8.1.2.1 RECHARGEABLE BATTERY TYPE [SI]

E-rickshaws run on rechargeable batteries such as lithium-ion or lead-acid batteries. Lead acid batteries are the most popular, and around 4–6 of 12 V are used in each vehicle. In good condition, they need around 8 hours to reach full charge (10–12 after around a year of consistent use) which takes 8–12 kWh of energy. Lithium-ion batteries (LIBs) are more expensive but have a higher energy density and longer life span of 4–6 years compared to lead-acids which have around 1.5–3 years [16]. 

In accordance with a study that conducted an LCA on the use of both LIBs and lead-acid batteries, the preferred type of rechargeable battery used for the concept design would be the LIB due to their longer lifetime and higher energy density. The nickel cobalt aluminum (NCA) LIB in particular was found to have a 45%, 45% and 52% lesser impact on climate change, fossil-fuel resource use,and respiratory inorganic impact respectively when compared to a lead-acid battery. The only drawbacks of using LIBs would be the higher cost when compared to LABs and the difficulties involved with recycling LIBs at the end of their lifetime. With NCAs in particular, their acidification potential is not as low as the nickel manganese cobalt (NMC) LIBs, so usage would still have a certain degree of environmental impact [17]. Either is a preferred alternative to lithium iron phosphate (LFB) batteries, which despite being the most preferred battery for e-rickshaws due to their high thermal resistance, have the worst overall environmental impact and acidification effect out of all the LIBs.

8.1.3 Geo-Fencing [SI]

In the context of vehicle usage, a geofence is a specified boundary in a digital space that corresponds to a real-world area, so that when a vehicle equipped with a tracker crosses the boundary, the event is automatically logged and/or the system sends an alert to the operator of the vehicle [18]. The importance of geo-fencing in e-rickshaw usage is to prevent the operator from accessing certain regions that are either too far outside the preferred operation boundaries or are not well-suited for the vehicle. For example, the GPS could help prevent drivers from accidentally entering roads with speed limits that exceed the maximum speed of the e-rickshaw, which would be a safety hazard for the passengers.

8.2 Vehicle Design [AM]

Both the passenger-centred and cargo-centred e-rickshaws share certain elements that address drawbacks of common designs. For instance, many e-rickshaw designs are open-aired, with no doors nor windows shielding the driver or the passenger from outside emissions or providing extra structural integrity in the event of a collision. An ideal vehicle design would instead be completely enclosed, with power windows to allow easy adjustment of ventilation. Adjustable seats rather than cushioned benches would be another variation from typical e-rickshaws. 

Most e-rickshaws utilise handlebars as a means of steering, making the experience more similar to that of driving a motorcycle. But in regions where the dominant means of private transportation is via car, implementing similar structure and design into an e-rickshaw would promote comfort for experienced car drivers, especially since all operators are required to have a driver’s license and at least two years of driving experience. Steering wheel system, brake and accelerator pedals, blinker and headlight adjustor placement, and buttons to change between driving modes are examples of design elements that can improve driver confidence. Also, driver systems should be considerate of user location; the speedometer, for example, could either be in kilometres or miles per hour depending on the most widely-used units of measurement in the area of operation.

8.2.1 Passenger-Centric [SI]

Figure 2: Simplified conceptual design for an enclosed passenger-centric e-rickshaw.

The passenger-centered e-rickshaw is the most universally common, with some being used for tourist purposes outside of the typical regions of use. A design with passenger comfort in mind would be similar to the driver in that all passenger seats will be adjustable to maximise comfort and seatbelts will be included for all seating. Adequate legroom of up to 2 feet would be another beneficial feature, not only for comfort but also for ease in exiting the vehicle in case of an emergency. As for passenger capacity, ideally 3 passengers (not including the driver) would be the maximum, with the potential exception of infants and young children due to their minimal weight additions. 

8.2.2 Cargo-Centric [SI]

Figure 3: Simplified conceptual design for a cargo-centric e-rickshaw.

E-rickshaws with the purpose of carrying larger payloads would be fitted with a lockable shipment-container style cargo units instead of the shallow truck-beds typical of cargo e-rickshaws. This is meant to ensure the secure transport of user cargo in an urban environment. Unlike the passenger-centred e-rickshaw, rear view mirrors are not very functional since the large container would block the view. To compensate for this limited vision, these e-rickshaws would be equipped with longer mirrors similar to those used on large trucks in order to reduce blind spots.

8.3 Safety Systems [SI]

8.3.1 Emergency Call Systems [SI]

Ideally, each e-rickshaw would be equipped with an eCall style system that notifies emergency services when a severe collision occurs. While the emergency button exists as an option for collision-related and non-collision-related emergencies, eCall systems facilitate immediate emergency response in the scenario that the passenger(s) have been rendered unconscious or are severely injured and unable to execute any other method of contact. ECall has been mandatory in the European Union and the United Kingdom since 2018 in all cars, and has proven to minimise fatalities by shortening the time between the collision and response [19].

8.3.2 Automatic Emergency Braking [SI]

Automatic emergency braking (AEB) is a safety technology that automatically engages the brake when a potential collision is detected in order to lessen impact or avoid the collision altogether [20]. AEB, if installed into an e-rickshaw, would aid in improving the safety of all passengers while the vehicle is being driven in close proximity to vehicles such as cars and trucks. AEB can generally aid in crash prevention at speeds up to 55 mph, which far exceeds the maximum speeds the e-rickshaw will reach. Other variations of AEB, such as automatic emergency braking with pedestrian detection (AEB-ped) would also help ensure the wellbeing of pedestrians and cyclists while the e-rickshaw is being operated. 

Given that e-rickshaws have less stability than a car, AEB installation would require additional technology to ensure that the vehicle does not tip over in the event that the AEB is engaged, since that would greatly endanger the safety of passengers and pedestrians alike. Systems similar to antilock braking systems (ABS), which are used to prevent wheels from locking up and skidding, could help mitigate this risk, but further research and testing outside the scope of our capabilities would be required to confirm this [20].

8.4 Other Adaptations [HB][SI]

8.4.1 Regenerative Braking [HB]

This vehicle uses regenerative braking: a system in electric vehicles and hybrid vehicles that recovers kinetic energy during deceleration, converting it into electricity to recharge the battery. When the brake is applied, the electric motor reverses direction, acting as a generator which creates electromagnetic resistance that slows the vehicle while generating electricity. This increases efficiency and extends the driving range of the vehicle [15].

8.4.2 Solar Panels [SI]

In addition to the rechargeable battery, an optimal e-rickshaw design would have additional methods to reduce electricity consumption generated by constant recharging. One potential method of doing so would be the incorporation of a solar energy system, a design with a large panel attached to the roof of the e-rickshaw to capture sunlight and convert to additional electric power throughout the day. This system has been considered heavily in countries such as Bangladesh that suffer from power shortages; the case-study on the benefits of solar e-rickshaws in Bangladesh found that an average of 1.5 kWh of energy could be saved from the average daily consumption of 9.32 kWh [21]. Various design specifications for its incorporation would need to be considered; one example being the mounting of the panel to maximise the amount of energy collected with constant adjustments throughout the day according to the positioning of the sun [22]. However, the advantages of this design are challenged by the fact that in a condensed urban setting, some areas will not receive much sunlight due to surrounding structures, especially when the sun is not directly overhead. More in-depth research is required to evaluate the effectiveness of the solar energy extension, given that sunlight-reception depends on the urban landscape unique to each city. 

8.4.3 Piezoelectricity [HB]

Piezoelectricity can also be generated using this vehicle. This can be done by placing piezoelectric materials in the seat that can harness mechanical stress from the driver’s and passenger/cargo’s weight and movements to generate electricity. Integrating piezoelectric sensors in the suspension or tyre area captures the deformation and vibration caused by the vehicle’s movement, and uneven roads can also generate electricity. It utilises energy that would have been wasted as vibration. However, it has a low power output compared to the high demand of an electric motor vehicle, and the installation and maintenance costs of piezoelectric generators in roads and vehicles can be high. Overall, if combined with other energy sources like solar panels on the roofs of vehicles, it can be efficient [23].

9. Optimised Design Solution [HB][SI][AM]

9.1 Design Evaluation [HB][SI][AM]

9.1.1 Safety [HB][SI][AM]

9.1.1.1 DRIVER [AM][SI]

The inclusion of eCall emergency systems in the e-rickshaw design allow for quick emergency service response even in a scenario where the driver is rendered unable to call for help manually, either via phone or emergency button. While the eCall system only engages for collisions, the emergency button can be used in a non-collision related emergency, such as a severe health issue or operation failure while the E-Rickshaw is in use. 

Relating back to infrastructure, during the reservation process, whether the booking is being made ahead of time or impromptu, drivers are required to provide their driver’s license. In order to be eligible for use, drivers are required to be 21+ years of age and must have been in possession of a legal driver’s license for at least 2 years at the time of vehicle reservation. Additionally, drivers must be 25+ years of age to operate an e-rickshaw with a passenger under 18 years of age inside the vehicle. Given that the e-rickshaw, while equipped with similar functions as a car, is a completely different type of vehicle, the risk of operator failure especially among new drivers is much higher. Even though these limitations restrict access from an age standpoint, the safety of the driver, passengers and individuals outside of the vehicle must be prioritised. These age limitations mirror typical age restrictions found in car-rental services and may even need to be extended further to ensure safe operation. 

One health risk specific to e-rickshaw drivers that was mentioned in the assessment section, MSD, is minimised by the adjustability of the seats. The most important aspect of the seat design is to ensure that the back of the driver is receiving consistent, adequate support in order to promote a healthy seated posture during operation.

9.1.1.2 PASSENGER [HB]

Seatbelts in this vehicle will be placed in an easily accessible location for both the passengers and drivers to prevent incorrect usage or neglect of use, which could result in more severe injuries than if seatbelts were on. The seatbelts ensure optimal protection by positioning the passengers securely; their webbing provides strength and flexibility, the buckle allows it to be fastened in place and the retractor allows freedom of movement based on conditions (free movement under normal circumstances and locks the webbing during deceleration). Reclining capabilities are restricted due to the potential safety risks of a seat being reclined too far in the event of a collision, and adjustable head rests offer improved neck protection. Furthermore, booster seating would be provided as an option for younger passengers to consider an age demographic whose needs would not be sufficiently met by the regular seat design.

9.1.1.3 PEDESTRIANS [HB]

The e-rickshaw’s braking system is adapted to include a collision warning to ensure the safety of pedestrians through the installation of AEB-ped systems. However, in the event of accidents, pedestrians are protected by vehicle impact bollards on the side of roads. These bollards, made of steel or concrete, absorb and spread the force of a moving vehicle and prevent it from entering protected areas like pedestrian lanes. 

9.1.2 Traffic Management [SI]

E-rickshaw speed is limited due to stability concerns and insufficient motor power. Because of this, the presence of e-rickshaws could contribute to traffic congestion if the speed limit exceeds the capabilities of the vehicle. Geo-fencing would aid in preventing e-rickshaws from slowing down traffic flow, however the inclusion of geo-fencing would require much more app infrastructure and potentially even a navigation app solely for e-rickshaw usage purposes in order to curate routes that are considerate of e-rickshaw limitations. This is one of the major drawbacks of the design and the user process outlined by the HTA, since it implies that the user must be responsible for pre-planning their own route which is inconsiderate of user comfort and UX.

9.1.3 Sustainability [SI]

E-rickshaws, given that the intended design in this paper is fully electric, produces zero emissions during operation, which contributes to emission-reduction in the transportation sector. However, there is a considerable lack of information on the manufacturing process of e-rickshaws outside of the production of its rechargeable batteries (which is confirmed to contribute to emissions even if NCA batteries are used), thus it is difficult to conduct an accurate Life Cycle Assessment of the e-rickshaw. 

Similarly, the environmental impact of charging stations may vary depending on the location. This is because charging requires a large amount of electricity, and if the electricity is being primarily produced with the use of fossil fuels, the e-rickshaw is indirectly contributing to emissions. Certain parts of the concept design were introduced in response to the power consumption; regenerative braking and solar panels installed on the vehicle roof have already been used in the e-rickshaw industry, albeit they are restricted largely to more expensive, “premium” models and have yet to be made largely accessible. The inclusion of piezoelectricity is largely conceptual, though if found to be compatible with the design without negatively impacting the comfort of the passengers could also lessen the burden of battery recharge. 

Regardless, it is important to note that the e-rickshaw still promotes cleaner air quality and noise pollution reduction in urban areas, since its use does not contribute to the vehicle exhaust that open-air micromobility users and pedestrians are severely affected by. Its implementation would contribute to noise pollution reduction in particular, since its battery run engine produces exponentially less sound than non-electric vehicles.

9.2 User-Attitude Evaluation [AM]

One method of assessing user experience is through UX metrics, quantifiable data that reveals details on the interaction between the user and the product. ategories may include effectiveness, efficiency, satisfaction and more. UX metrics are able to answer the following questions: [20] 

  • Will the users recommend the product after using it? 
  • Is this new product more efficient to use than the current product? 
  • How does the user experience of this product compare to the competition?
  • Does the user feel good about the product or themselves after using it?
  • What are the most significant usability problems with this product? 
  • Are improvements being made from one design iteration to the next?

Conducting studies on UX metrics that assess user experience while operating an e-rickshaw would provide more accurate data on user requirements as a whole, given that data would address the knowledge gaps and assumptions made about e-rickshaw integration in specific cities. Running user studies on pilot models before establishing a rental service in each city of interest would help identify the general preferences in regards to design and vehicle functions as well as limitations in accessibility for certain demographics.

10. Evaluation [HB][SI]

10.1 Conclusion [HB]

Redesigning an e-rickshaw to fit into the world of many other possible ways of electric transport vehicles required lots of evaluation in many aspects: inclusivity, cost, safety, accessibility, user experience and requirements. This study showed the impacts of open-air vehicles on the health of users and shows that the tourist vehicle could be reimagined as a commercial vehicle after the inclusion of various safety features and plans for appropriate integration. Design includes safety systems such as side airbags, easily accessible seat belts to prevent neglect and an enclosed cabin to reduce inhalation of pollutants. This vehicle also provides sustainability, as it includes potential ways to generate electricity on the go: regenerative braking, piezoelectricity and solar panels on the roof. Altogether, this vehicle has the potential to become efficient and sophisticated while meeting customer needs. It could become practical if it meets certain requirements: effectiveness, ability to be incorporated into a variety of different cities, legal compliance and environmental impacts.

10.2 Drawbacks [SI]

The largest drawback of the proposed design is the legal aspect. Even in countries like Bangladesh, where e-rickshaws make up a significant portion of urban transportation, the vehicles have not been recognised as a legal vehicle and do not receive proper infrastructure to accommodate their use. Passenger rickshaw designs can be common in areas with tourist attractions, though most of them are not motorised and are never used as an actual means of transport. In order to implement a rental service for e-rickshaws, the most important part of the process is to legalise their use on main roads so that they can function as an actual mode of transportation in the cities and/or countries where they are being integrated.

10.3 Improvements [HB][SI]

To improve our study and optimised concept design for the e-rickshaw, more consideration into the legal aspect of e-rickshaw integration as an alternate mode of transportation would be the first item to address. A more focused study into how e-rickshaws could be integrated into one specific country or city could narrow our scope and allow for more specific details regarding infrastructure and legalities. Additionally, more design considerations for those with disabilities (either as drivers or as passengers) would improve the user-centred aspect of our design. Another research path to pursue would be the integration of e-rickshaw usage in more enclosed areas, such as airports or parks where a clean method of travel would be incredibly beneficial for tourism and cargo transportation.

Bibliography

[1] Marques, D.L. & Coelho, M.C. (2022) A Literature Review of Emerging Research Needs for Micromobility—Integration through a Life Cycle Thinking Approach, Future Transportation, 2(1), pp. 135–164.

[2] Gelb, J. (2020) Cyclists’ exposure to atmospheric and noise pollution: a systematic literature review, Transport Reviews, 41(6), pp. 742–765.

[3] Okokon, E.O., Yli-Tuomi, T., Turunen, A.W., Taimisto, P., Pennanen, A., Vouitsis, I., Samaras, Z., Voogt, M., Keuken, M. & Lanki, T. (2017) Particulates and noise exposure during bicycle, bus and car commuting: A study in three European cities, Environmental Research, 154, pp. 181-189.

[4] Rana, S., Hossain, F., Roy, S.S. & Mitra, S.K. (2013) The Role of Battery Operated Auto-Rickshaw in the Transportation System of a City, Journal of Asian Electric Vehicles, 11(1), pp. 1635–1644.

[5] Majumdar, D. & Jash, T. (2015) Merits and Challenges of E-Rickshaw as An Alternative form of Public Road Transport System: A Case Study in the State of West Bengal in India, Energy Procedia, 79, pp. 307–314.

[6] Das, S. & Nezamuddin, N. (2025) Electric rickshaw drivers’ charging preferences and charging infrastructure design: A case study of Delhi, India, Case Studies on Transport Policy, 20, 101485.

[7] Oeschger, G., Carroll, P. & Caulfield, B. (2020) Micromobility and public transport integration: The current state of knowledge, Transportation Research Part D: Transport and Environment, 89, 102628.

[8] Carracedo, D. & Mostofi, H. (2022) Electric cargo bikes in urban areas: A new mobility option for private transportation, Transportation Research Interdisciplinary Perspectives, 16, 100705.

[9] Narayanan, S., Gruber, J., Liedtke, G. & Antoniou, C. (2022) Purchase intention and actual purchase of cargo cycles: Influencing factors and policy insights, Transportation Research Part A: Policy and Practice, 155, pp. 31–45.

[10] Keler, A., Kessler, L., Fehn, F. & Bogenberger, K. (2021) Movement Patterns of Electric Cargo Bike Commuters – First Insights from Field Experiments and Trajectory Analyses, Proceedings of the ICA, 4, pp. 1–4.

[11] Aslam, I., Ahmad, T. & Ul-Islam, S.M. (2019) Ergonomic Analysis of Driver Posture of an E-Rickshaw, International Journal for Research in Applied Science and Engineering Technology.

[12] French, A., Taylor, L.K. & Lemke, M.R. (2019) Chapter 6 – Task analysis, Applied Human Factors in Medical Device Design (ed. Mary Beth Privitera), pp. 63–81.

[13] Newcastle University, School of Engineering MEc8028 Human-Systems Integration: Introduction & Fundamentals Lecture

[14] Finn, T. & Downie, A. (2025) What is user experience (UX)?, IBM [online]. <https://www.ibm.com/think/topics/user-experience>

[15] Chidambaram, R.K., Chatterjee, D., Barman, B., Das, P.P., Taler, D., Taler, J. & Sobota, T. (2023) Effect of Regenerative Braking on Battery Life, Energies, 16(14), 5303.

[16] Singh, S. (2024) Role and Performance Analysis of E-Rickshaw in India, Science, Technology and Development, XIII(VI), pp. 194–200.

[17] Yudhistira, R., Khatiwada, D. & Sanchez, F. (2022) A comparative life cycle assessment of lithium-ion and lead-acid batteries for grid energy storage, Journal of Cleaner Production, 358:131999.

[18] Spik, D. (2025) What is geofencing? How it works and why it matters for your fleet, GEOTAB [online]. <https://www.geotab.com/blog/what-is-geofencing/>

[19] Brune, B., Haut, F., Wolf, M., Nohl, A., Herbstreit, F., Waydhas, C., Dudda, M. & Becker, L. (2025) Comparison of dispatching after motor vehicle accidents – effects of the TPS-eCall system on dispatching time, BMC Emergency Medicine, 25(184).

[20] Barry, K. (2019) Guide to Automatic Emergency Braking, Consumer Reports [online]. <https://www.consumerreports.org/cars/car-safety/automatic-emergency-braking-guide-a1780056935/>

[21] Al-Amin, Md. & Sahabuddin, Md. (2023) High penetration of electric autorickshaw on national power system and barriers against the adoption of solar energy: A case study in Bangladesh, Cleaner Engineering and Technology, 14, 100637.

[22] Wamborikar, Y.S. & Sinha, A. (2010) Solar Powered Vehicle, Proceedings of the World Congress on Engineering and Computer Science, Volume II.

[23] Jettanasen, C., Songsukthawan, P. & Ngaopitakkul, A. (2020) Development of Micro-Mobility Based on Piezoelectric Energy Harvesting for Smart City Applications, Sustainability, 12(7), 2933.