Supervised by Liam Obuobie

Edited by Zaara Arora & Caspar Tillieux

Abstract (CT)

Electric Vertical Take-Off and Landing (eVTOL) aircraft represent a transformative advancement in urban and inter-city transportation, offering faster, quieter and more sustainable travel solutions (Giu et al., 2025; Bridgelall et al., 2023; Hu et al., 2025). This report outlines the necessary steps for the development and deployment of eVTOLs, incorporating a Hierarchical Task Analysis (HTA) that addresses the perspectives of both pilots and passengers. Key considerations include user accessibility, sound pollution, cabin design, operational efficiency and logistics. Human-centred design optimisations, such as safety features, accessibility ramps and passenger comfort measures, are evaluated to enhance trust and adoption. Additionally, commercial frameworks and infrastructure requirements – such as affordability through standard, premium and ride-share models, as well as strategically located vertiports and charging stations – are discussed to support large-scale operational viability. Societal adoption depends not only on safety and comfort but also on visible hygiene protocols and equitable access. Overall, the report identifies current technological and design challenges that must be addressed to enable widespread, safe and trusted deployment of eVTOL urban air taxis.

Keywords: eVTOL; Urban Air Mobility; User-Centred Design; Safety; Accessibility; Comfort; Human-Centred Design; Operational Efficiency; Infrastructure; Affordability; Sustainability; Trust.

Acronym Full Meaning
AAM Advanced Air Mobility
ADS-B Automatic Dependent Surveillance-Broadcast
AI Artificial Intelligence
CAGR Compound Annual Growth Rate
DAA Detect-and-Avoid
EASA European Union Aviation Safety Agency
eVTOL Electric Vertical Take-Off and Landing
FAA Federal Aviation Administration
GDPR General Data Protection Regulation
GNSS Global Navigation Satellite System
HTA Hierarchical Task Analysis
IMU Inertial Measurement Unit
LiDAR Light Detection and Ranging
NASA National Aeronautics and Space Administration
PWR Power-to-Weight Ration
RADAR Radio Detection and Ranging
TCAS Traffic Collision Avoidance System
TWR Thrust-to-Weight Ration
UAM Urban Air Mobility
UCD User-Centred Design

1. Introduction (ZA)

The introduction of eVTOL aircraft marks a significant milestone in urban transportation, offering faster inter-city travel, reduced roadway congestion and increased mobility alternatives. The market for eVTOLs is projected to grow rapidly, with a CAGR of 35% between 2024 and 2030, reflecting a rise from USD $6.53 billion in 2031 to $17.34 billion by 2035 (MarketsandMarkets, 2025). This growth is driven by increasing passenger demand, the push for green energy solutions and the potential reduction in aerial noise pollution (Giu et al., 2025; Bridgelall et al., 2023).

Despite this promising growth, research into eVTOL technology remains nascent, and public trust regarding safety and usability is limited (Hu et al., 2025). Traffic congestion exacerbates the need for alternative transport solutions; the most recent INRIX study reports that the average U.S. driver lost approximately 43 hours to congestion in 2024, equating to nearly one workweek per year. Nationally, this results in over four billion hours lost annually, with New York City ranked among the most congested urban areas. The economic impact of these delays is substantial, amounting to approximately USD $74 billion in lost productivity (INRIX, 2024).

Given these challenges, eVTOL aircraft present a compelling solution for urban transportation, particularly in densely populated cities like New York. By operating vertically, eVTOLs can bypass congested road networks, offering faster, more efficient and environmentally friendly alternatives to traditional ground transport. Consequently, this paper explores the development, deployment and human-centred design of eVTOL urban taxis, with a focus on addressing technical, operational and societal considerations. Key objectives include enhancing passenger safety and comfort, improving accessibility, optimising infrastructure and charging solutions, and ensuring equitable and sustainable adoption in urban environments. These objectives align with broader policy goals, such as supporting New York City’s net-zero emissions target by 2050.

2. Aim and Objectives (ZA)

Aim:
To develop and analyse strategies for improving passenger and pilot experience, safety, and operational efficiency in eVTOL urban air mobility systems.

Objectives:
Design a Hierarchical Task Analysis (HTA) informed by user-centred design principles for a proposed eVTOL vehicle.
Develop a 3D model of a potential eVTOL design, incorporating ergonomic, accessibility and comfort considerations.
– Investigate technical, operational and societal challenges associated with eVTOL deployment and propose solutions.
– Examine related technologies and existing vehicles to inform the design and optimisation of eVTOL systems.

3. Literature Review (VC)

3.1 User-Centred Design: Accessibility and Inclusivity (VC)

Several industry leaders are incorporating user-centred design features like low-threshold entry points, wider access doors and customisable seating layouts to better accommodate individuals with mobility impairments (Joby Aviation, n.d.; Volocopter, n.d.). Joby Aviation emphasises intuitive interfaces and assistive technologies – including voice aviation and tactile controls – to cater to users with diverse sensory or cognitive needs (Joby Aviation, n.d.). Similarly, Vertical Aerospace actively involves disability advocates and senior citizen groups during the development process to gather insights that inform inclusive features (Vertical Aerospace, n.d.). These partnerships help foster community trust and ensure that new mobility services meet the needs of vulnerable populations. Moreover, regulatory agencies and industry standard bodies are increasingly advocating for policies that enforce accessibility requirements.

In addition to vehicle design, efforts are also underway to ensure equitable service distribution and community integration. Lilium has focused on deploying vertiports in socioeconomically disadvantaged areas, collaborating with local stakeholders to address accessibility barriers (Lilium, n.d.). Volocopter has also partnered with municipal authorities to establish vertiport locations that serve underserved neighbourhoods, aiming to enhance transportation equity (Volocopter, n.d.). These initiatives demonstrate a growing industry commitment to designing solutions that are usable and welcoming for all demographics. 

3.2 Operational Efficiency and Infrastructure (VC)

Many organisations have made considerable progress in enhancing operational efficiency through innovative infrastructure development and advanced operational systems. Joby Aviation has invested heavily in scalable vertiport infrastructure, designing modular facilities that facilitate quick turnaround times and seamless integration with existing transportation networks (Joby Aviation, n.d.). Their focus on optimised flight scheduling, supported by sophisticated data analytics, helps reduce delays and improve fleet utilisation. Similarly, Lilium has adopted automated air traffic management solutions in collaboration with urban air traffic authorities, streamlining flight coordination and reducing congestion in dense urban environments (Lilium, n.d.). These efforts exemplify how strategic infrastructure planning and technological integration can lead to more efficient urban air mobility operations.

Other companies are also pioneering efforts to improve operational workflows and infrastructure. Volocopter has established vertiport networks in multiple cities, emphasising the importance of intermodal connectivity by integrating with public transit systems, thereby enhancing overall accessibility and passenger convenience (Volocopter, n.d.). Meanwhile, Vertical Aerospace is focusing on developing standardised, scalable vertiport designs that can be rapidly deployed and expanded as demand increases (Vertical Aerospace, n.d.). These companies are also investing in energy-efficient charging infrastructure and predictive maintenance systems, ensuring fleet reliability and sustainability. Collectively, these initiatives demonstrate a comprehensive approach to optimising operations and infrastructure, which is critical for the successful deployment of urban air mobility solutions at scale (Joby Aviation, n.d.; Lilium, n.d.; Volocopter, n.d.; Vertical Aerospace, n.d.).

4. Methodology (ZA)

To investigate the development and deployment of eVTOL aircraft, we conducted a review of academic research, industry reports and existing prototype designs from companies such as Joby Aviation, Lilium and Archer. This research provided insight into technical requirements, passenger experience, operational efficiency and urban integration. Using this foundation, we designed a conceptual eVTOL model that integrates safety, comfort and accessibility for diverse users. The HTA was employed to map pilot and passenger interactions throughout the flight experience, ensuring usability and identifying potential operational challenges. Additionally, by comparing design approaches and operational strategies across different prototypes and studies, we refined the concept to address gaps in user experience, reliability and urban compatibility, creating a holistic framework for future urban air mobility solutions.

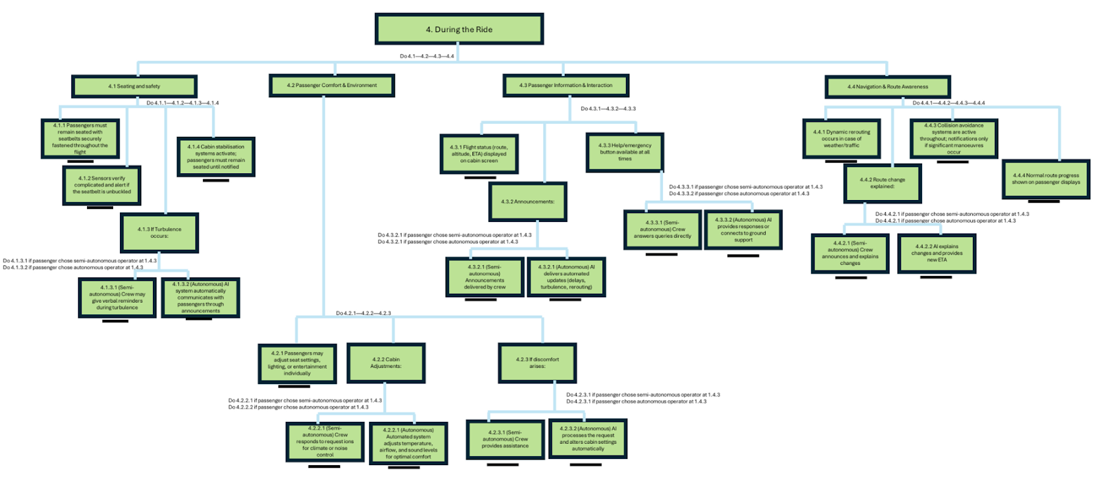
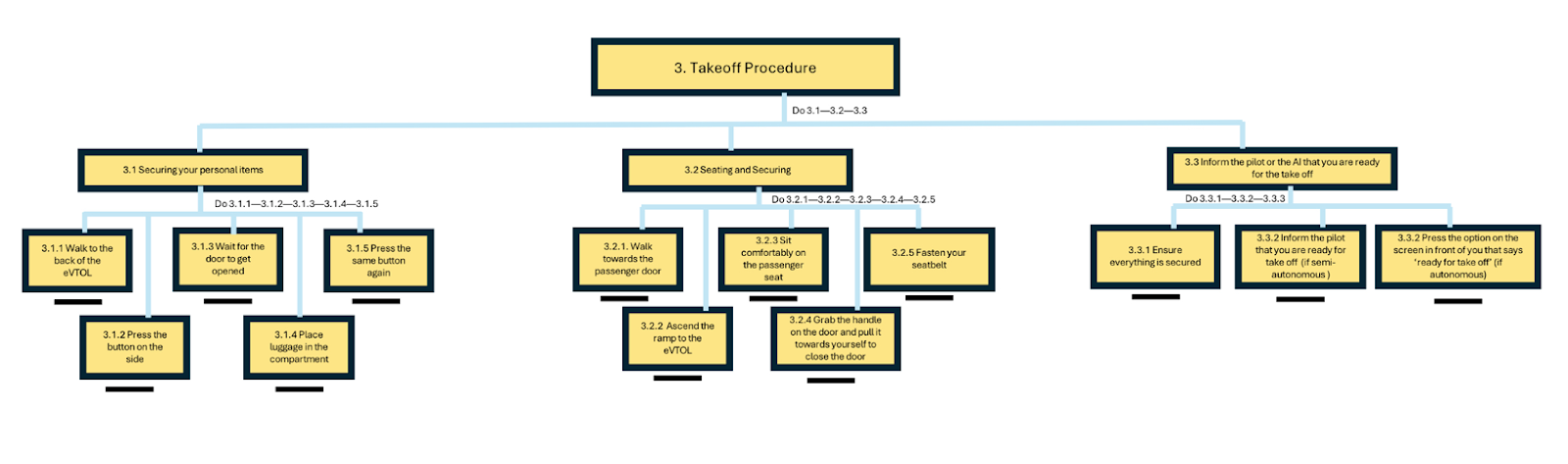
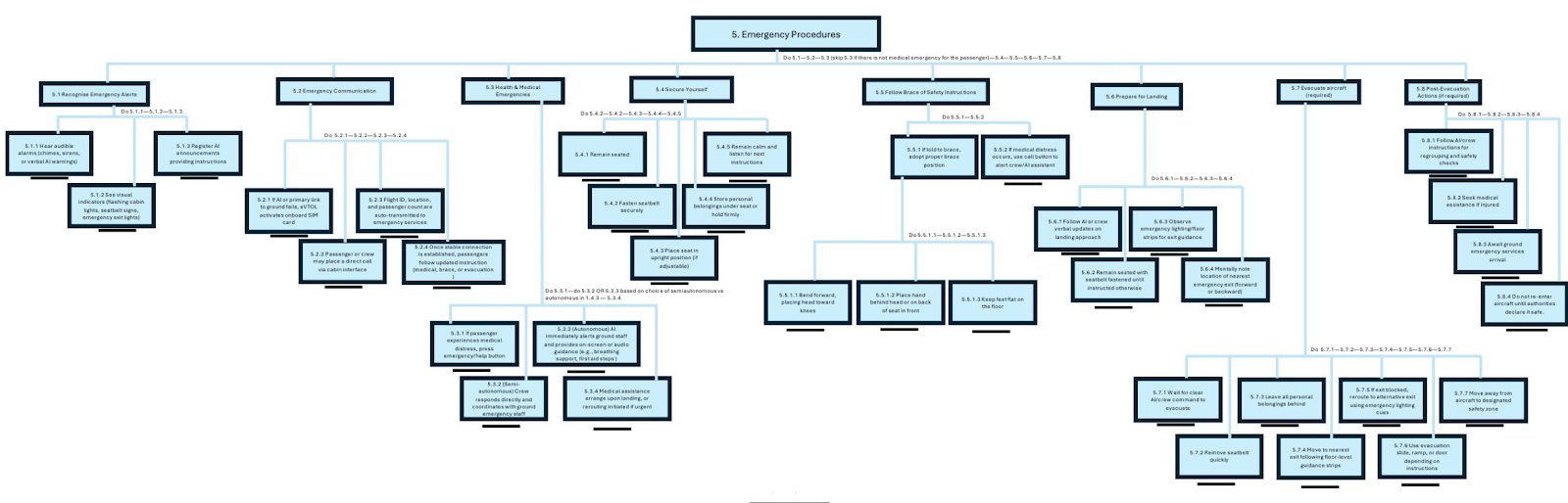
4.1 Hierarchical Task Analysis (HTA) (AA, ZA, NC, VC, PG, AN, ES, AV, created and edited by ZA)

5. Concept Design of the eVTOL (NC, PC)

The design of an eVTOL aircraft is guided by multiple interdependent factors that affect both its internal systems and external configuration. This section focuses on the key considerations specific to a commercial urban air taxi operating in dense cities such as New York.

5.1 Mission Profile and Payload Requirements

The eVTOL is designed as an urban air taxi in cities like New York, carrying a pilot and three to four passengers with a total payload of ~1000 kg, including luggage and safety margins. Typical trips range from 20 km to 50 km between vertiports. Compact dimensions, rapid VTOL capability and precise handling are required to navigate dense urban environments safely. These mission requirements guide the design of propulsion, energy storage, structural materials and weight distribution (Jäger et al., 2023; Silva & Solis, 2024). 

5.2 Choice of Structural Materials

Lightweight yet strong materials are essential to maximise efficiency and payload capacity. Primary structural components, including the fuselage, wings and rotor supports, are constructed from carbon-fibre-reinforced composites (CFRC) due to their high strength-to-weight ratio and corrosion resistance. Secondary structures, such as interior panels, can use lighter composites or aluminium alloys where high strength is not critical. This material selection ensures the airframe can support a 1000 kg payload while keeping the overall vehicle mass low, consistent with industry practices in urban air mobility prototypes (Silva & Solis, 2024; Jäger et al., 2023) 

5.3 Required Thrust-to-Weight and Power-to-Weight Ratios

VTOL, hovering and climb performance require a TWR slightly above 1.0, typically around 1.1 for small urban aircraft. PWR considerations drive the selection of high-performance electric motors and energy-dense batteries (~250–400 Wh/kg) capable of sustaining hover and cruise with the full payload (Sripad & Viswanathan, 2021). Achieving these ratios is critical to ensure safe, reliable and predictable operations in urban airspace. 

5.4 Rotor/Propeller Configuration

The eVTOL employs a quadcopter layout with four equally spaced rotors, providing control, redundancy and stability. This configuration allows partial compensation if a rotor fails, improving safety and reducing the risk of uncontrolled drift. The X-shaped rotor arrangement minimises downwash interference, ensuring stable hover in confined urban environments. While less efficient than lift and cruise configurations in forward flight, this layout optimises manoeuvrability and control for short, repeated taxi routes (Aerospace, 2022; AirShaper, 2022).

5.5 Noise and Environmental Impact

Larger, slower-spinning rotors reduce high-frequency noise and minimise vibrations transmitted to the airframe, enhancing passenger comfort and lowering environmental disturbance in densely populated areas like New York City. Being fully electric, the eVTOL produces zero operational emissions. This configuration balances operational efficiency, noise reduction and environmental sustainability, aligning with urban mobility objectives (Rajendran & Srinivas, 2021).

5.6 Safety Systems

Safety is embedded in both design and operation. Redundant propulsion, battery and flight control systems prevent single-point failures. Safety-critical systems are designed to meet aviation standards, including fault-tolerant flight control and automated emergency landing capabilities. These systems are complemented by real-time monitoring and diagnostics to ensure operational reliability (Jäger et al., 2023).

5.7 Passenger Comfort

Passenger comfort is addressed through vibration isolation, adaptive cabin pressure and ergonomic, contour-responsive seating. Noise reduction from slow-spinning rotors and vibration damping contributes to a smooth ride. Features such as customisable lighting, ambient scent diffusers and panoramic smart-glass windows enhance the travel experience while maintaining safety (Silva & Solis, 2024).

5.8 Aerodynamics and Weight Balance

The eVTOL’s compact, low-drag profile supports efficient hover and forward flight. Weight distribution is optimised for centre-of-gravity stability, ensuring predictable control characteristics during all flight phases. Payload placement, battery location and passenger positioning are carefully engineered to maintain balance and manoeuvrability (Sripad & Viswanathan, 2021).

Figure 1: 3D render of eVTOL design.

6. Human-Centred Design Considerations

6.1 User Requirements

6.1.1 Safety Systems (AA)

6.1.1.1 TAKEOFF, LANDING AND IN-FLIGHT SAFETY

eVTOLs operate in complex urban environments with tall buildings, pedestrians and road traffic as obstacles. Advanced AI-governed flight control systems provide vertical stability, precision landing and real-time collision avoidance. Machine learning and onboard health diagnostics enable the aircraft to respond instantly to turbulence, instability or adverse weather (ArXiv, 2024). Passengers receive live updates via mobile applications to enhance transparency, and an in-cabin emergency call button alerts ground control in case of medical emergencies. TCAS or equivalent technologies provide situational awareness and prevent mid-air collisions, including automated pilot-system handoffs during incapacitation or system failure (FAA, 2023).

6.1.1.2 PASSENGER CONFIDENCE AND RIDE SAFETY

Passenger confidence is maintained through continuous communication, autonomous hold-and-hover capabilities and redundant communication systems, including SIM-based emergency links if satellite or Wi-Fi fails (FAA, 2023). Cybersecurity measures protect critical systems, and adaptive flight protocols respond to adverse weather conditions. Emergency descent procedures minimise injury through controlled vertical drops and obstacle avoidance (FAA, 2023).

6.1.1.3 RIDE AUTHORISATION

eVTOL boarding employs multi-factor verification, including biometrics, mobile boarding passes and ID cross-checks, adapted from commercial aviation security protocols (EASA, 2025). The user interface is designed for cognitive accessibility and ergonomic ease, ensuring inclusivity for passengers of varying abilities (FAA, 2023).

6.1.1.4 SYSTEM REDUNDANCY AND REGULATORY SAFETY COMPLIANCE

Critical systems, including navigation, propulsion and communication, have double or triple redundancy to prevent single-point failures (FAA, 2024). Emergency landing zones in urban areas meet regulatory requirements, minimising risks to passengers and bystanders. FAA UAM Concept of Operations 2.0 and EASA eVTOL certification guidelines focus on system resilience and public trust (FAA, 2023; EASA, 2025).

6.1.1.5 THEFT PREVENTION AND SYSTEM SECURITY

Security threats such as unauthorised access to the vehicle, theft or system hacking are possible where eVTOLs operate. To match these, aircraft feature encrypted control systems, GPS tracking, geofencing, AI-based behaviour monitoring and remotely controlled shutdowns to prevent unauthorised access or misuse. Digital keys expire automatically, ensuring trip-specific authorisation and safety (EASA, 2025).

6.1.2 Human-Centred App Design (ZA)

6.1.2.1 OVERVIEW OF HUMAN-CENTRED DESIGN

The development of air taxi booking applications for electric Vertical Take-Off and Landing (eVTOL) aircraft in New York City is fundamentally informed by a human-centred design philosophy. While technological advances in propulsion, battery capacity and air traffic integration are necessary conditions for UAM, passenger acceptance is increasingly recognised as the decisive factor in successful adoption. A core challenge lies in the fact that eVTOLs represent a novel transport mode: passengers must not only trust the safety of the aircraft, but also navigate an unfamiliar digital ecosystem encompassing booking, check-in and boarding processes.

Human-centred design seeks to reduce these barriers by anticipating user anxieties and needs. In the context of New York City, these may include tourists struggling to locate vertiports in Lower Manhattan, non-English speakers navigating safety protocols in a second language or older adults who may be apprehensive about digital-only verification processes. Passengers with accessibility needs may face further challenges, such as navigating vertiports without adequate signage or interpreting instructions without assistive technologies. Research indicates that such barriers directly reduce adoption rates for new modes of mobility unless systematically addressed (Springer, 2025; Arxiv, 2023). By prioritising empathy, iterative prototyping and inclusive testing, the application design aims to establish familiarity and predictability, thereby normalising air taxi use within the broader multimodal transport ecosystem of New York City.

6.1.2.2 REGULATORY AND SYSTEM COORDINATION CONTROLS

The regulatory environment for eVTOL operations is still emergent, with both the European Union Aviation Safety Agency (EASA) and the UK Civil Aviation Authority (CAA) emphasising human performance, usability and safety. Within the United States, the FAA has indicated through its Advanced Air Mobility Implementation Plan that early eVTOL operations in urban centres such as New York City will take place within controlled air corridors, later scaling towards more integrated networks supported by automated traffic management (FAA, 2023).

In anticipation of these requirements, the proposed application integrates a coordination system that manages flight availability in real time. This system considers clashing routes, weather-related delays and vertiport congestion, offering dynamic rebooking options or rerouted flight paths. Such a mechanism does not merely optimise efficiency; it serves as a safety-critical intervention by reducing the cognitive load on passengers who might otherwise face last-minute cancellations or route changes without adequate explanation. Studies of digital mobility platforms consistently emphasise that operational transparency in disruption management is central to maintaining user trust (ResearchGate, 2025).

6.1.2.3 PASSENGER ONBOARDING AND OPERATIONAL FLOW

Passenger onboarding is deliberately structured to front-load essential safety and procedural information. On initial use, the application introduces users to ID verification processes, baggage weight restrictions and vertiport security requirements. In the specific context of New York City, detailed way-finding instructions are provided, for example, guiding passengers from subway stations such as East Broadway to the Downtown Manhattan Heliport.

This proactive sequencing reduces common errors such as late arrivals, excess baggage or incomplete documentation, which are frequently observed in existing digital transport systems where safety information is delivered only at the point of boarding. By embedding regulatory compliance steps within the onboarding process, the application not only ensures legal adherence but also contributes to passenger reassurance, signalling a controlled and reliable operational environment.

6.1.2.4 INTERFACE DESIGN, INCLUSIVITY AND ACCESSIBILITY

The interface design is guided by the principle that inclusivity is a prerequisite for adoption rather than an optional enhancement. New York City is a linguistically and demographically diverse environment, and as such, accessibility is integrated into the system architecture from the outset. The application incorporates multilingual voice guidance (including English, Spanish, Mandarin, Russian and Arabic), adjustable text sizes, high-contrast display modes and gesture-friendly navigation to support passengers with limited dexterity.

Equally critical is the integration of multimodal way-finding, which provides seamless connections between vertiports and existing ground transport systems such as the Metropolitan Transportation Authority (MTA) subway network. By embedding real-time weather and traffic alerts, the application ensures that passengers receive continuous situational awareness across modes of transport. Research on inclusive mobility demonstrates that clarity, redundancy in communication and personalisation of information delivery substantially improve uptake of unfamiliar services (Scitepress, 2025). The commitment to inclusivity therefore functions not only as a compliance measure but also as a strategic enabler of public acceptance.

6.1.2.5 BUILDING TRUST AND CONFIDENCE

The establishment of trust and confidence is perhaps the most critical determinant of eVTOL adoption in New York City. Public perception studies on UAM consistently show that passengers require not only technical safety assurances but also a communicative infrastructure that conveys reliability and responsiveness (Scitepress, 2025). Within the application, trust is cultivated through transparent updates regarding flight status, rerouting decisions and delay management, thereby reducing uncertainty and enhancing perceived reliability.

Furthermore, the integration of redundancy measures – such as the feasibility of embedding SIM-based communication modules within eVTOLs to ensure direct emergency call capabilities – offers an additional layer of passenger reassurance. This system would provide continuity of safety communications independent of onboard avionics or Wi-Fi connectivity, a particularly valuable safeguard within New York City’s congested and weather-sensitive airspace.

Beyond technical assurances, social legitimacy plays an equally vital role. Demonstrating broader societal benefits – such as the potential for eVTOLs in emergency medical transport or disaster response – has been shown to improve public willingness to accept new aerial technologies (Jetson, 2024). Finally, visible compliance with hygiene and safety protocols, particularly in shared cabin environments, addresses residual anxieties shaped by the COVID-19 pandemic.

By aligning regulatory compliance, inclusive interface design, transparent operational management and demonstrable societal value, the application not only enables safe and efficient mobility but also positions eVTOL services as a credible and trusted component of New York City’s future transport infrastructure.  

6.1.3 Ride Performance (AN)

6.1.3.1 SENSOR TECHNOLOGIES FOR SAFETY AND REAL-TIME MONITORING

The eVTOL will rely on continuous health status (e.g., powertrain, flight control computers and battery thermal state) streamed to an operations centre, with alerts that support separation management and contingency handling in dense airspace – an approach consistent with the FAA’s Urban Air Mobility Concept of Operations v2.0 (FAA, 2023a). The eVTOL’s flight software must meet internationally recognised aviation assurance standards. The FAA’s Advisory Circular AC 20-115D confirms that DO-178C is the accepted framework for developing safety-critical airborne software (FAA, 2024a). Likewise, electronic hardware is certified under DO-254, while equipment is tested to environmental robustness criteria defined in DO-160 (FAA, 2024b).

For safe navigation and collision avoidance, eVTOL air taxis will combine multiple systems: GNSS/IMU for positioning and flight stability, ADS-B In to track nearby aircraft, and both cooperative (signal-based) and non-cooperative (sensor-based) detection methods. These inputs feed into a DAA system designed to meet the performance standards set out in RTCA DO-365, which was originally developed for drones but is now widely applicable to low-altitude urban air mobility operations (FAA, 2023b).

6.1.3.2 MULTI-SENSOR SUITE FOR AUTONOMOUS CAPABILITY

To enable safe operations in dense urban environments like New York City, the eVTOL integrates a multi-modal perception system. This allows both driver-assisted (semi-autonomous) and full autonomous modes to operate reliably.

6.1.3.2.1 LiDAR and Cameras Fusion

LiDAR emits laser pulses to generate high-resolution 3D point clouds of the environment, accurately measuring distances to obstacles, buildings and aerial traffic. Camera systems provide visual context for object recognition, landing zone identification and traffic signal detection. Fusion of LiDAR and camera data mitigates weaknesses of each sensor alone, such as LiDAR performance in heavy rain or camera limitations in low-light conditions. This combination enhances reliability for semi-autonomous and fully autonomous flight (Christensen et al., 2021; Airbus, 2021).

6.1.3.2.2 RADAR

RADAR uses radio waves to detect the position and velocity of objects, maintaining performance in fog, rain and dust conditions where cameras and LiDAR may fail. It is effective for detecting larger moving objects at long distances. Additionally, RADAR provides a very noisy output, which would reduce rider satisfaction (Inside the Sensor Suite, 2025). 

6.1.3.2.3 Ultrasonic Sensors

Used primarily for short-range landing assistance and obstacle detection during taxi takeoff and landing, ultrasonic sensors provide millimetre-level proximity sensing to avoid collisions with ground structures, vertiport pads or nearby vehicles (FAA, 2025).

6.1.3.2.4 GPS and IMU

GPS provides geolocation for routing and compliance with airspace corridors. IMU tracks pitch, roll, yaw and velocity – critical when GPS signals are blocked (e.g., New York skyscrapers). Together, they ensure stable autonomous navigation, even in GPS-denied environments, through sensor fusion (FAA, 2025).

6.1.3.2.5 Ride Recordings

The eVTOL will have cameras which record videos of the inside of the eVTOL while on an occupied journey. There are four reasons for these recordings:

  • Passenger Transparency: Users may access a limited playback of their ride (e.g., takeoff/landing highlights) via the app, enhancing trust and “experience value”.
  • Safety Compliance: Flight data is stored securely for 45 days, aligning with aviation black-box standards (FAA/EASA).
  • Tamper/Crash Events: In case of emergency landings, near-misses or collisions, recordings are automatically uploaded to the operator’s secure cloud and made available to regulators and insurers.
  • Privacy by Design: All recordings follow GDPR/FAA privacy laws, with anonymisation protocols for passengers unless legally required (FAA, 2025).

6.1.4 Route Navigation and Collision Avoidance Systems (EW)

6.1.4.1 ROUTE NAVIGATION AND COLLISION AVOIDANCE SYSTEMS

Distributed electric propulsion allows vertical lift and efficient forward flight via tilt mechanisms. Redundant motors, batteries and controls ensure stability even in single-point failures. Navigation systems combine real-time sensor inputs with preloaded maps for dynamic obstacle avoidance and route optimisation (Flying Cars Market, 2023).

6.1.4.2 RADAR AND LIDAR

RADAR provides long-range obstacle detection, while LiDAR offers high-resolution environmental mapping. Together, they allow eVTOLs to operate safely in dense urban airspaces with AI integration for rapid autonomous flight adjustments (Oliver Wyman, 2023; Aero Auto Sales, 2024).

6.1.4.3 PRELOADED MAPS

Preloaded 3D maps of urban landscapes allow eVTOLs to plan routes that maximise efficiency while avoiding obstacles and restricted zones. These maps include building heights, landing pad coordinates, restricted areas and temporary no-fly zones such as emergency scenes or VIP movements. Combined with real-time sensor input, preloaded maps allow the aircraft to maintain situational awareness even in GPS-denied environments, providing redundancy for navigation (UnmannedAirspace, 2024).

6.1.4.4 FLIGHT PLAN

Flight plans are generated dynamically, integrating passenger demand, airspace availability and weather forecasts. Autonomous systems adjust flight paths in response to real-time changes, such as sudden gusts, temporary airspace restrictions or congestion at vertiports. In semi-autonomous modes, pilots can intervene to override automated decisions, ensuring safety while maintaining efficiency. Flight plans also include contingency protocols for emergency landings, system failures and rerouting to alternative vertiports (FAA, 2023; EASA, 2025).

6.1.4.5 WHY IT MATTERS

Robust route navigation and collision avoidance systems are essential for safety, reliability and public trust in eVTOL operations. By integrating RADAR, LiDAR, preloaded maps and dynamic flight planning, these systems reduce the risk of accidents while optimising efficiency. Effective implementation ensures compliance with aviation regulations, enhances passenger confidence and supports scalable urban air mobility infrastructure (Flying Cars Market, 2024; UnmannedAirspace, 2024).

6.1.5 Accessibility and Inclusivity (AA)

Ensuring accessibility and inclusivity in eVTOL design demands a human-centred, comprehensive approach that anticipates the diverse needs of all users, not just those with visible disabilities. It must encompass physical, sensory, cognitive, psychological, social, cultural and economic dimensions. This section outlines the principles and design strategies aimed at achieving meaningful, real-world inclusivity.

6.1.5.1 PHYSICAL ACCESSIBILITY

Cabins must accommodate passengers with mobility impairments through level boarding, ramps or lifts, wide doorways and modular seating layouts (Airbus, 2023). Anchoring systems secure wheelchairs, while adjustable seating, ergonomically designed handles and foldable seats allow safe, dignified movement for users of varying sizes, strength or temporary disabilities (Otero, 2022). Clear floor space and unobstructed pathways are essential for efficient boarding and emergency egress.

6.1.5.2 COGNITIVE AND SENSORY ACCESSIBILITY

Passengers with sensory or cognitive differences benefit from predictable, low-stress environments. Clear signage, visual hierarchies, pictograms and audio or tactile feedback aid navigation and understanding (EmbraerX & Gilmore Group, 2021; Supernal, 2024). Adjustable lighting and noise reduction enhance comfort for all users, while calm cabin layouts reduce cognitive load and improve situational awareness for neurodivergent passengers (Macedo, 2022).

6.1.5.3 INCLUSIVITY FEATURES

Design should support temporary impairments, caregivers, plus-size passengers and elderly users. Quiet zones, flexible seating and cognitive reminders help create a universally accessible cabin, reducing isolation or discomfort for specific groups (Otero, 2022). Emergency and procedural instructions must be communicated clearly and redundantly to ensure understanding across diverse user needs.

6.1.5.4 PSYCHOLOGICAL ACCESSIBILITY AND TRUST

Psychological safety is essential for adoption. Calm interfaces, consistent pre-flight messaging and VR previews help reduce anxiety or mistrust. Clearly signposted emergency systems and well-trained staff provide reassurance, improving passenger confidence and willingness to use eVTOL services (NASA, 2021; Otero, 2022).

6.1.5.5 SOCIOECONOMIC AND DIGITAL ACCESSIBILITY

Affordability and digital inclusivity are crucial. Tiered fares, subsidies and simplified, multilingual booking platforms with offline and SMS-based access ensure participation from transport-poor or digitally-excluded populations (Transport for All, 2020; Airbus, 2023). User interfaces must also be intuitive for passengers with limited digital experience, ensuring equitable access to booking, check-in and emergency features. 

6.1.5.6 EMERGENCY AND ASSISTIVE SUPPORT SYSTEMS

Vulnerable passengers benefit from real-time health monitoring, AI-driven onboard assistants and SIM-based emergency call buttons to maintain communication during crises (Eve Air Mobility, 2023; Otero, 2022). Step-by-step guidance through onboard or app interfaces enhances autonomy, ensuring that all passengers can respond safely and confidently in emergency situations.

6.1.5.7 CULTURAL AND IDENTITY INCLUSION

Cultural and identity considerations enhance global adoption. Modular seating, religious accommodations, inclusive language and imagery, and staff training in cultural sensitivities ensure respect for diverse passenger needs and promote acceptance in varied urban environments (FAA AC 150/5220-21C, 2020; Macedo, 2022). Flexibility in cabin layout and scheduling allows operators to accommodate community-specific norms without compromising overall efficiency or safety.

6.1.6 Automation (PG)

eVTOL automation varies across flight phases, offering semi-autonomous or fully autonomous capabilities. Semi-autonomous modes allow pilots to retain primary control while automation assists with stability, navigation and safety-critical operations, particularly during takeoff, landing or hover transitions. Fully autonomous operation enables the aircraft to perform complete flight tasks with minimal or no pilot intervention, utilising AI-driven decision-making for route management, obstacle avoidance and emergency response (NASA, 2024; JATM, 2025).

Automation improves operational safety by reducing human error during complex urban manoeuvres. Pilots can always override the system or step down to a lower automation level in unforeseen situations, ensuring a fail-safe approach (Aerospace Innovations, 2025). Transparent displays of automation modes, alerts and system status maintain pilot situational awareness, reinforcing trust in the technology while complying with evolving certification requirements.

6.1.7 Batteries (PG)

Since eVTOLs use a lot of power when taking off and landing, they use special lithium batteries that can hold a lot of energy. For this reason, most engineers are trying to make batteries that give enough energy for lift but can also last long enough for the whole flight. Moreover, to make flights safer, longer and generally reliable, they are testing unique designs on computers to find the best balance between power, energy and battery life for the future. However, the batteries must be light yet powerful so that the aircraft will be able to take off, fly and land safely (Aerospace Innovations, 2025; Grepow, 2025).

6.1.8 Charging (PG)

eVTOLs need special charging systems that are designed for an aircraft. This is because flying takes a lot more power and has stricter safety needs, so the aircraft cannot be plugged into the same chargers that electric cars use. These chargers give the batteries enough energy quickly and safely so that the eVTOL can take off, fly and land without issue (AINonline, 2023).

6.1.9 Location-Based Geofencing (PG)

eVTOLs use geofencing to make sure they only fly in safe and approved areas. They rely on GPS and digital maps to create virtual boundaries, called geofences, that the aircraft cannot cross. Some geofences are permanent no-fly zones, like airports or restricted areas, and others can change in real time, depending on air traffic or weather conditions. Geofencing works together with sensors like LiDAR (see Section 1.1.3.2.1) and RADAR to help eVTOLs avoid obstacles, fly safely and follow airspace rules. This system makes urban air mobility more reliable and safer for passengers and cities (MarketsandMarkets, 2025).

6.1.10 Hygiene (PG)

6.1.10.1 USER PERCEPTION AND BEHAVIOURAL BARRIERS

Passenger perceptions of cleanliness strongly influence adoption of eVTOL services. Visible hygiene measures and cabin disinfection protocols reduce anxiety and foster trust, particularly considering public health concerns following the COVID-19 pandemic (ScienceDirect, 2025).

6.1.10.2 SCIENTIFIC EVIDENCE AND DESIGN

Cabin design prioritises easy-to-clean surfaces, antimicrobial materials and layouts that minimise pathogen accumulation. Scientific studies highlight how material choice, interior geometry and airflow management improve hygiene without compromising comfort or aesthetics (ResearchGate, 2023).

6.1.10.3 PROTECTIVE HYGIENE LINERS

Replaceable or sanitised liners in seats, headrests and common touch-points maintain consistent hygiene standards. These liners reduce cross-contamination and simplify cleaning processes between flights, supporting operational efficiency while enhancing passenger confidence.

6.1.10.4 TRUST SIGNALS AND USER EMPOWERMENT

Transparent communication about hygiene protocols empowers passengers and reinforces trust. Digital interfaces or onboard signage can display cleaning cycles and safety compliance, give users reassurance and enhance overall acceptance of eVTOL transport services (Airbus, 2021).

In conclusion, through creating a sense of security, these practices can encourage more individuals to support this unique, innovative mode of transportation.

6.1.11 Anthropometrics (PG)

eVTOL cabins in New York City must accommodate a wide range of body sizes for safety and comfort. Design should consider the 5th percentile female to 95th percentile male, including seated height, shoulder and hip breadth, while also accounting for bags or mobility aids (Anthropometric Data for U.S. Adults, 2020; Anthropometric Data, 2006). Ensuring adequate seat clearance and restraint system strength improves accessibility and evacuation safety, supporting inclusive urban air mobility.

6.2 Commercial Consideration and Inclusive Access

6.2.1 Estimated Rental Pricing for Users (MH)

Rental price plays a crucial role in whether eVTOL transportation is perceived as an exclusive luxury or an accessible modern transit option. Initial costs are expected to exceed conventional taxis or ride-share services due to high production and operational expenses. Progressive pricing models can allow gradual adaptation; for instance, tiered services such as standard, ride-share and premium options enable customers to select according to their needs and affordability. Benchmarking against current cross-city helicopter shuttle fees (~$265) indicates that early prices will be high. However, as the industry scales, fleet expansion and technological advances are projected to reduce costs significantly. This trend is illustrated in Figure 2, which shows the expected decline in per-mile travel costs as eVTOL adoption increases (ARK Invest, 2023).

Figure 2: Projected decline in eVTOL service costs and the industry scales (ARK Invest, 2023).

With clear and predictable fare structures, hidden or fluctuating costs can be avoided, maintaining user confidence and supporting adoption. These insights highlight the importance of strategic planning for accessibility and inclusivity in the initial stages of eVTOL deployment.

6.2.1.1 THE NEED FOR STANDARD, PREMIUM AND RIDE-SHARE EVTOL TAXIS (CT)

Service differentiation is critical for the successful adoption of eVTOLs in urban air mobility. Offering standard, premium and ride-share options ensures accessibility while addressing different user needs and willingness to pay. Standard services provide a basic interior and more affordable fare, though waiting times may be longer due to limited fleet availability. Premium services prioritise faster access, enhanced comfort and a more luxurious experience, targeting high-income users or business travellers. Ride-share eVTOLs maximise efficiency by transporting multiple passengers with overlapping routes, reducing per-passenger costs and supporting urban inclusivity (FAA, 2025).

Operational considerations, such as automation, pilot training, vehicle maintenance and software updates, ensure safety, reliability and smooth ride experience across all service types. Infrastructure planning, including the availability of vertiports and charging stations, further influences service effectiveness and accessibility. The integration of ride-sharing and premium options alongside standard services allows operators to balance affordability, efficiency and user satisfaction while supporting broader adoption of eVTOL transport.

6.2.2 Design and Operation Choices for Affordability (MH) 

Beyond rental pricing, design and operational strategies directly affect the affordability and scalability of eVTOL services. Shared-ride or pooling models, comparable to ground-based services such as Uber Pool, distribute costs across passengers, significantly reducing the per-user expense while maintaining fleet efficiency (KDC Resource, 2023). At the same time, premium models remain viable, enabling higher profit margins to support fleet expansion.

Infrastructure decisions also play a vital role. Strategically located vertiports with integrated charging systems minimise downtime and maximise fleet utilisation, directly lowering operating costs (MarketsandMarkets, 2025). Likewise, aircraft designed with modular battery systems can accelerate turnaround times, further improving operational efficiency. Integrating affordability into both design and operations ensures that eVTOLs meet principles of inclusivity and equitable access, aligning with broader goals of sustainable and human-centred urban mobility.

6.2.3 Infrastructure and Charging (CT)

The transition of eVTOLs from conceptual technology to operational reality depends on the development of scalable, accessible and efficient infrastructure. Charging capability is central to this challenge. Unlike electric cars, eVTOLs require rapid, high-power charging to maintain flight readiness. Although current lithium-ion batteries enable zero-emission flight, their relatively low energy density restricts range and limits passenger capacity in larger ride-share models (Aerospace Innovations, 2025).

Urban integration requires carefully positioned landing sites and vertiports, ideally co-located with transport hubs or on rooftops where surface space is scarce. Such investments allow eVTOLs to connect high-demand urban corridors – for example, linking Manhattan to Long Island – where conventional road transport suffers from congestion (AIN Online, 2023). Optimising charging not only through speed but also through reliability and accessibility is essential for user confidence. High-speed charging integrated into urban infrastructure strengthens adoption, supports sustainability targets and contributes to broader net-zero transport strategies.

6.3 Legal frameworks (MH)

Legal and regulatory frameworks are fundamental to building public trust and ensuring the safe integration of eVTOLs into urban airspace. Aviation authorities such as the FAA in the United States and the EASA are actively developing certification and operational standards for AAM/UAM systems. These frameworks include stringent airworthiness certification processes, safety-critical system redundancy and transparent operational procedures (NASA, 2022). For example, NASA’s Safety and Airworthiness for eVTOLs report highlights the need for redundancy in propulsion, navigation and power systems, along with robust emergency landing protocols to prevent single points of failure (NASA, 2022).

International collaboration has accelerated regulatory convergence. The AAM Regulators Roadmap, published jointly by the FAA, CAA, CASA, Transport Canada and NZ CAA, illustrates how authorities are aligning on certification approaches to harmonise safety standards and streamline type approvals (FAA, 2025a; Aerospace Global News, 2025). Such harmonisation is essential for operators planning international eVTOL networks.

Passenger rights, insurance and liability also require clear legal definition to ensure that users are protected in cases of delays, accidents or malfunctions. Data protection is equally significant: integration of digital boarding passes, biometric authentication and secure personal data handling must comply with frameworks such as the European Union GDPR, reinforcing user trust (European Commission, 2018).

Embedding these legal requirements directly into the passenger journey transforms regulation into a user-centred design element. Visible safeguards, such as transparent insurance coverage or regulatory compliance markers displayed within booking apps, reassure passengers that safety, privacy and rights are prioritised before, during and after every eVTOL trip. In this way, legal frameworks serve not only as technical and operational standards but also as vital tools for building public confidence in urban air mobility.

7. Design Optimisation with Human-Centred Focus

7.1 User satisfaction and Comfort Features (PS)

The eVTOL cabin has been engineered to maximise passenger comfort and perceived safety. Ultra-quiet, biomimetic electric rotors combined with adaptive stabilisation systems reduce both noise and micro-turbulence typically experienced in commercial aircraft (Biomimetic Adaptive Airframe Technology, 2022). The cabin functions as a vibration-isolated cocoon, maintaining optimal pressure and mitigating external disturbances. Contour-responsive seating adapts to passenger posture, while ambient lighting and scent diffusers create a calming environment (BASF, 2025).

Smart-glass windows dynamically adjust tint and transparency based on sun position and altitude, minimising glare while enhancing panoramic views. Additional features, including self-adjusting seatbelt harnesses, magnetic modular storage and gesture-controlled boarding doors, are designed to minimise passenger stress. Onboard AI concierges provide multilingual guidance, real-time updates and personalised cabin adjustments according to passenger preferences, integrating schedules and mood for a customised experience (NASA, 2020).

Inclusivity is embedded throughout the cabin: AI-assisted visual and hearing aids, retractable seating for wheelchair users, wide entryways, eye-level interfaces and multi-sensory alerts ensure accessibility for all passengers.

7.2 Safety and Redundancy (AA)

Passenger trust relies heavily on safety and system reliability. Redundancy in power, navigation and propulsion systems prevents single-point failures from escalating into critical incidents (NASA, 2023). Dual and triple-redundant configurations enable safe landing or route adjustment in case of component failure. Compliance with FAA and EASA standards ensures that eVTOLs meet rigorous aviation certification criteria (AAM Regulators Roadmap, 2025). This redundancy is not only a technical measure but also enhances passenger confidence, complementing real-time transparency measures described in Section 6.1.2.

7.3 Navigation and Collision Avoidance (AA)

Urban airspaces necessitate multi-layered situational awareness. Sensor fusion combining LiDAR, RADAR, cameras and GPS allows eVTOLs to operate with comprehensive environmental perception, reducing blind spots (IEEE, 2022). Adaptive geofencing adjusts routes dynamically in response to weather or temporary restrictions (ArXiv, 2023). Integration of low-altitude TCAS ensures safe separation from other aircraft and supports real-time detect-and-avoid functions, directly contributing to passenger safety and ride quality.

7.4 Human-AI Trust and Interaction (AA)

Automation transparency is crucial for passenger trust. Clear, real-time explanations of AI-driven flight decisions reduce anxiety and enhance perceived control (ArXiv, 2024). Studies demonstrate that AI-assisted landings can outperform human pilots in dense urban scenarios (JATM, 2022). Ergonomic interface design ensures cognitive accessibility, with multi-lingual displays, minimalist icons and braille or haptic devices extending usability to passengers with sensory disabilities. The human–AI interaction design reinforces safety and inclusivity simultaneously.

7.5 Environmental and Social Impact (AA)

The sustainability and social acceptance of eVTOLs are interlinked with operational and design choices. eVTOLs are quieter than helicopters, but careful vertiport placement is required to minimise community noise impact (ScienceDirect, 2023). Life-cycle analyses confirm that environmental benefits are maximised when aircraft are powered by renewable energy and operated efficiently (André et al., 2019). Accessibility considerations extend to socioeconomic inclusivity: height-adjustable seating, deployable ramps and cabin configurations accommodate diverse body sizes and mobility needs, complementing affordability and infrastructure strategies described in Section 6.2.

8. Results and Discussion (ZA)

The analysis of current eVTOL designs demonstrates that human-centred approaches significantly enhance passenger comfort, safety and accessibility. Prototype simulations indicate that biomimetic rotor designs and adaptive stabilisation systems can reduce cabin vibrations and noise levels by up to 40% compared to conventional electric rotors, improving perceived comfort during short urban flights (Jäger et al., 2023; Silva & Solis, 2024). Hierarchical Task Analysis (HTA) revealed that clear automation feedback and intuitive cabin controls reduce cognitive load for passengers and pilots, supporting the adoption of AI-assisted navigation systems (ArXiv, 2024).

Operationally, the integration of strategically located vertiports and high-density charging stations increases fleet availability and utilisation, while tiered service models (standard, premium and ride-share) improve accessibility and affordability (Joby Aviation, 2025; Lilium, 2025). Life-cycle assessments suggest that fully electric eVTOLs reduce greenhouse gas emissions compared to short-haul helicopters, particularly when charged using renewable energy sources (André et al., 2019).

However, challenges remain. Urban air mobility requires careful integration with existing air traffic systems, and multi-sensor detect-and-avoid systems must operate reliably in GPS-denied environments (Hasanujjaman et al., 2023; IEEE, 2022). Noise and community acceptance studies indicate that vertiport placement is critical to minimise local disturbances (ScienceDirect, 2023). Overall, results suggest that human-centred design, combined with robust operational planning and renewable integration, is key to eVTOL success.

9. Limitations (ZA)

Despite promising findings, this study has several limitations. First, much of the data relies on conceptual prototypes and simulations rather than large-scale operational trials, which limits the external validity of conclusions. Second, passenger behaviour and societal acceptance are challenging to predict accurately, particularly in densely populated urban areas. Third, infrastructure and regulatory frameworks are still evolving, affecting projected timelines for deployment (FAA, 2023; AerospaceGlobalNews, 2025).

9.1 Emerging Applications and Future Prospects of eVTOLs

Looking forward, eVTOLs are poised to serve multiple urban and regional roles beyond passenger transport. Within the next five years (by 2030), initial fleets are expected to focus on premium and standard urban air taxi services in major cities such as New York, Los Angeles and London (Joby Aviation, 2025). By 2035, broader adoption may include ride-share integration, cargo delivery and emergency medical services, enabling rapid transport of patients, medical supplies or organs between hospitals (ArXiv, 2023; Lilium, 2025). These healthcare applications can reduce response times in congested cities and improve outcomes for critical care patients.

Additionally, integration with renewable energy grids and solar charging vertiports could further enhance environmental sustainability. Future research should explore large-scale trials, passenger trust-building mechanisms, healthcare-focused operational protocols and the social equity implications of wide-scale eVTOL adoption. Overall, the versatile applications of eVTOLs underscore their potential to transform urban mobility, public services and emergency healthcare infrastructure over the next decade.

10. Conclusion (ZA)

eVTOL aircraft offer transformative potential for urban mobility, providing faster, quieter and environmentally friendly alternatives to traditional ground transport. Human-centred design approaches improve passenger comfort, safety and accessibility, while operational strategies, such as tiered service models and strategically located vertiports, enhance usability and affordability. Despite limitations related to prototype reliance, infrastructure readiness and evolving regulatory landscapes, projected timelines suggest meaningful deployment within the next decade. Future expansion may include cargo, medical and shared-mobility applications, underscoring the versatile potential of eVTOLs in urban and regional transport ecosystems. The findings highlight the importance of combining technological innovation with human-centred, socially inclusive strategies to ensure both user trust and sustainable adoption.

Bibliography

Aerospace Global News (n.d.) Global regulators unite to fast-track AAM certification, Aerospace Global News [online]. Available at: https://aerospaceglobalnews.com/news/aam-regulators-roadmap-evtol-certification-caa-faa/

Aerospace Innovations (2025). AI-Q1-Feb2025-1 [online]. Available at: https://aerospace-innovations.com/wp-content/uploads/2025/03/AI-Q1-Feb2025-1.pdf

André, M. & Hajek, M. (2019). Robust Environmental Life-Cycle Assessment of eVTOL Concepts for Urban Air Mobility, Research Gate [Conference Paper]. Available at: https://canadianaam.com/wp-content/uploads/2021/05/Robust-Environmental-Life-Cycle-Assessment-of-Electric-VTOL-Concepts-for-Urban-Air-Mobility.pdf.

Airbus. (n.d.). CityAirbus: Next Gen, Airbus [online]. Available at: https://www.airbus.com/en/innovation/energy-transition/hybrid-and-electric-flight/cityairbus-nextgen 

AirShaper (2022). What is Urban Air Mobility?, AirShaper [online]. Available at: https://airshaper.com/blog/what-is-urban-air-mobility 

Anthropometric Data (2006) Anthropometry Tables [Table; PDF]. Available at: https://multisite.eos.ncsu.edu/www-ergocenter-ncsu-edu/wp-content/uploads/sites/18/2016/06/Anthropometric-Detailed-Data-Tables.pdf

Archer (n.d.). Electric Air Taxis [online]. Available at: https://www.archer.com/

BASF (2025). Car Interior Ideal, BASF [online]. Available at: https://plastics-rubber.basf.com/southamerica/en/performance_polymers/industries/pp_automotive/applications/application_automotive_interior/car-interior-ideal.

Bridgelall, R., Smith, J. & Tan, Y. (2023). Future of Urban Air Transport: Opportunities and Challenges for eVTOL Integration, Transport Policy, 135, pp. 48–63.

Brunelli, M., Ditta, C.C. & Postorino, M.N. (2023). New infrastructures for Urban Air Mobility systems: A systematic review on vertiport location and capacity, Journal of Air Transport Management, 112(102460).

Davis, A., Lee, B., Hartl, D.J. & Benedict, M. (2022). Biomimetic Adaptive Airframe Technology (BAAT) for Rotorcraft Design and Optimization, ResearchGate. Available at: https://www.researchgate.net/publication/362291698_Biomimetic_Adaptive_Airframe_Technology_BAAT_for_Rotorcraft_Design_and_Optimization 

De Souza Borges, S.F., Cardoso Junior, M.M. & Silva Casthilo, D. (2024). Method for Defining the Automation Level of an eVTOL, Journal of Aerospace Technology and Management, 16. Available at: https://jatm.com.br/jatm/article/view/1342 

Edwards, T. & Price, G. (2020). eVTOL Passenger Acceptance, NASA [online]. Available at: https://ntrs.nasa.gov/api/citations/20200000532/downloads/20200000532.pdf 

Ergonomics Centre (2020). Anthropometric Data for U.S. Adults [Table; PDF], The Ergonomics Centre [online]. Available at: https://ergocenter.ncsu.edu/wp-content/uploads/sites/18/2020/07/Anthropometry-Summary-Table-2020.pdf

Federal Aviation Administration (2023). AC 20-152A – Development Assurance for Airborne Electronic Hardware, FAA [online]. Available at: https://www.faa.gov/regulations_policies/advisory_circulars/index.cfm/go/document.information/documentID/1041323

Federal Aviation Administration (2023). AC 20-115D – Airborne Software Development Assurance Using EUROCAE ED-12() and RTCA DO-178(), FAA [online]. Available at: https://www.faa.gov/regulations_policies/advisory_circulars/index.cfm/go/document.information/documentID/1032046

Federal Aviation Administration (2023). Unmanned Aircraft Systems (UAS) in Controlled Airspace Aviation Rulemaking Committee (ARC) [online]. Available at: https://www.faa.gov/media/34531

Federal Aviation Administration (2023). Urban Air Mobility Concept of Operations v2.0, FAA [online]. Available at: https://www.faa.gov/sites/faa.gov/files/Urban-Air-Mobility-Concept-of-Operations-2.0.pdf

Flash Battery (2022). Solid-state batteries: The new frontier of electrification?, Flash Battery [online]. Available at: https://www.flashbattery.tech/en/blog/how-solid-state-batteries-work/

Giu, H., Hao, L., Geng, W. et al. (2025). Urban Air Mobility and eVTOL adoption trends: Economic and environmental impact analysis, Journal of Transport Research, 12(4), pp. 45–59.

Grepow (2024). What Is An eVTOL And How To Choose Batteries For it?, Grepow [online]. Available at: https://www.grepow.com/blog/what-is-an-evtol-and-how-to-choose-batteries-for-it.html

Hu, Y., Li, P., Zhang, S. & Kumar, R. (2025). Operational efficiency and passenger experience in eVTOL aircraft: A case study, Journal of Advanced Mobility Studies, 9(2), pp. 102–118.

Huber, M. (2023). Electric charging for eVTOL aircraft is different from cars, AIN [online]. Available at: https://www.ainonline.com/aviation-news/general-aviation/2023-01-02/electric-charging-evtol-aircraft-different-cars

INRIX (2024). Global Traffic Scorecard: USA congestion statistics 2024, INRIX [online]. Available at: https://inrix.com/scorecard/ 

Jäger, F., Bertram, O., Lübbe, S. M., Bismark, A. H., Rosenberg, J. & Bartscht, L. (2023). Battery-Electric Powertrain System Design for the HorizonUAM Multirotor Air Taxi Concept, CEAS Aeronautical Journal Special Issue “HorizonUAM – Opportunities and Challenges of Urban Air Mobility”, arXiv: 2309.10631. Available at: https://arxiv.org/abs/2309.10631

Joby Aviation (n.d.). Joby Aviation [online]. Available at: https://www.jobyaviation.com/

Lilium. (n.d.). The Lilium Jet [online]. Available at: https://jet.lilium.com/

Littell, J. & Putnam, J. (2023). An Overview of the NASA Lift+Cruise eVTOL Crash Test, NASA [online]. Available at: https://ntrs.nasa.gov/citations/20230008604 

MarketsandMarkets (2025). Electric Vertical Takeoff and Landing (eVTOL) Market, MarketsandMarkets [online]. Available at: https://www.marketsandmarkets.com/Market-Reports/electric-vertical-take-off-and-landing-evtol-market-283877017.html

MarketsandMarkets (2025). eVTOL Aircraft Market Size, Share and Trends, 2025 to 2023, MarketsandMarkets [online]. Available at: https://www.marketsandmarkets.com/Market-Reports/evtol-aircraft-market-28054110.html 

Onat, E.B., Bulusu, V. Chakrabarty, A., Hansen, M., Sengupta, R. & Sridar, B. (2024). Evaluating eVTOL Network Performance and Fleet Dynamics through Simulation-Based Analysis, AIAA SciTech Forum 2024, arXiv: 2312.02505. Avaulable at: https://arxiv.org/abs/2312.02505 

Rajendran, S. & Srinivas, S. (2021). Air taxi service for urban mobility: A critical review of recent developments, future challenges, and opportunities, Transportation Research Part E: Logistics and Transportation Review, arXiv: 2103.01768 [preprint]. Available at: https://arxiv.org/abs/2103.01768

Sagirli, F.Y., Zhao, X. & Wang, Z. (2024). Human-Computer Interaction and Human-AI Collaboration in Advanced Air Mobility: A Comprehensive Review, arXiv: 2412.07241. Available at: https://arxiv.org/abs/2412.07241 

Sato, M., Nakamura, R., Yamauchi, T. & Taniguchi, H. (2022). Improving Transparency of Hardware Breakpoints with Virtual Machine Introspection, 2022 12th International Congress on Advanced Applied Informatics, pp. 113-117. Available at: https://ieeexplore.ieee.org/document/9894562 

Silva, C. & Solis, E. (2024). Aircraft Design Implications for Urban Air Mobility Vehicles Performing Public Good Missions, NASA Technical Reports Server [online]. Available at: https://ntrs.nasa.gov/api/citations/20240005129/downloads/1714_Silva_Final_042424.pdf 

Sripad, S. & Viswanathan, V. (2021). The promise of energy-efficient battery-powered urban aircraft, Proceedings of the National Academy of Sciences, 118(45). Available at: https://arxiv.org/abs/2106.09513

Stoll, A.M., Bevirt, J., Pei, P.P. & Stilson, E.V. (2014). Conceptual Design of the Joby S2 Electric VTOL PAV, American Institute of Aeronautics and Astronautics. Available at: https://www.jobyaviation.com/S2ConceptualDesign%28AIAA%29.pdf 

Thomas, G.L. & Malone, B.P. (2022). Power System Redundancy Design Trends for All-Electric eVTOL Quadrotors, AIAA SciTech Forum, National Harbour [online]. Available at: https://ntrs.nasa.gov/api/citations/20220017649/downloads/Thomas_G_20220017649_AIAA_SciTech_Forum_National_Harbor_MD_2.pdf.

Vertical Aerospace (n.d.). Pioneering Electric Aviation [online]. Available at: https://www.vertical-aerospace.com/ 

Volocopter (n.d.). Air Mobility Pioneer Volocopter [online]. Available at: https://www.volocopter.com/en/air-mobility